马克思主义学院

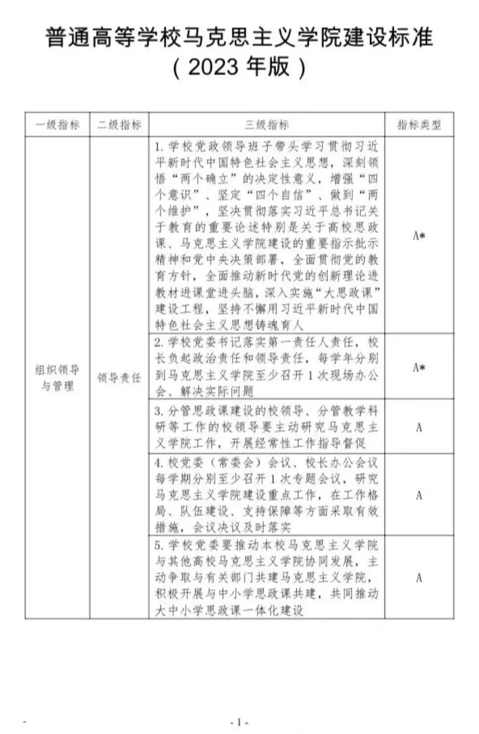
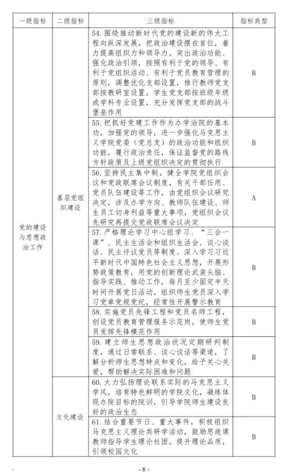
教育部印发《普通高等学校马克思主义学院建设标准(2023年版)》

时间:2024-10-12 17:32 来源:马克思主义学院浏览:

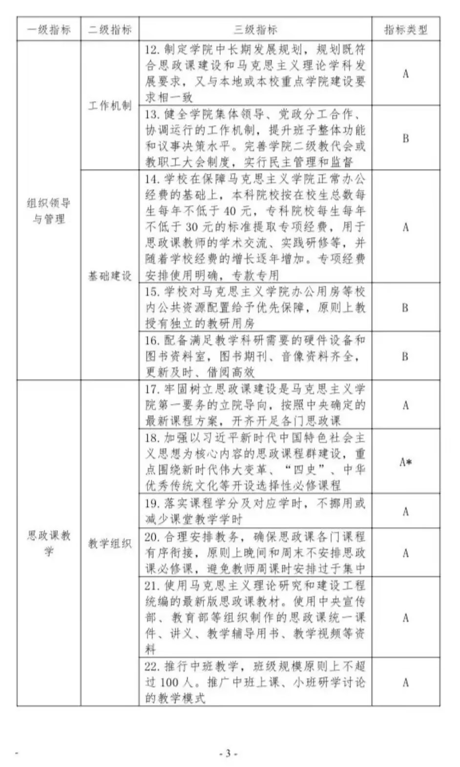
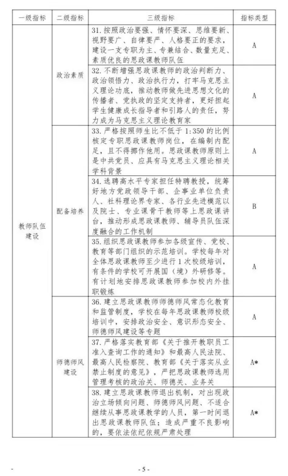
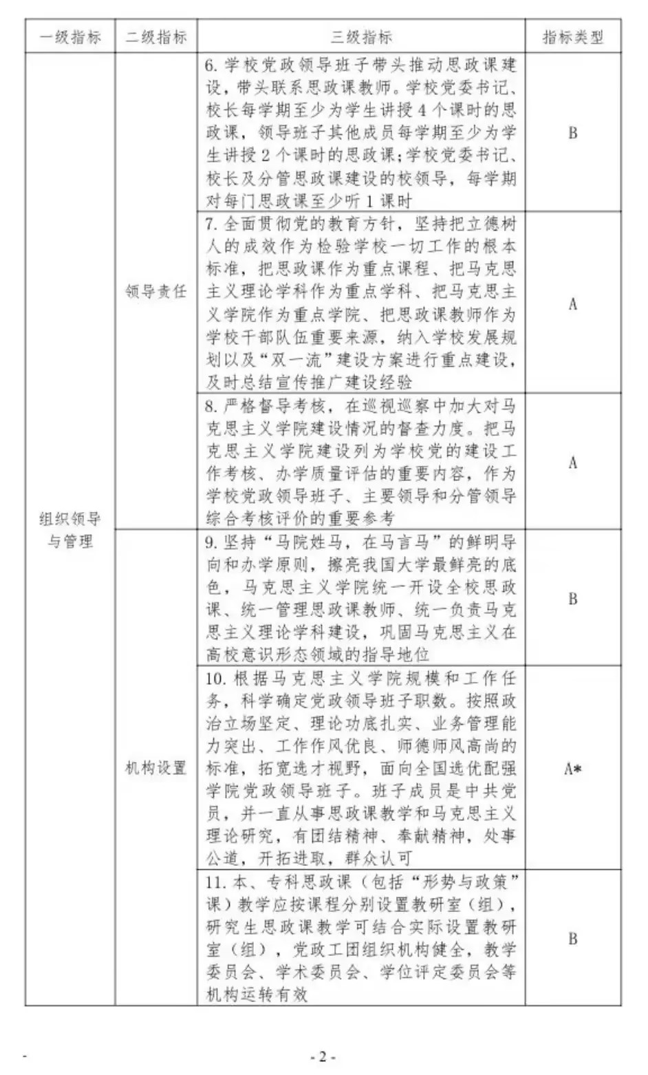
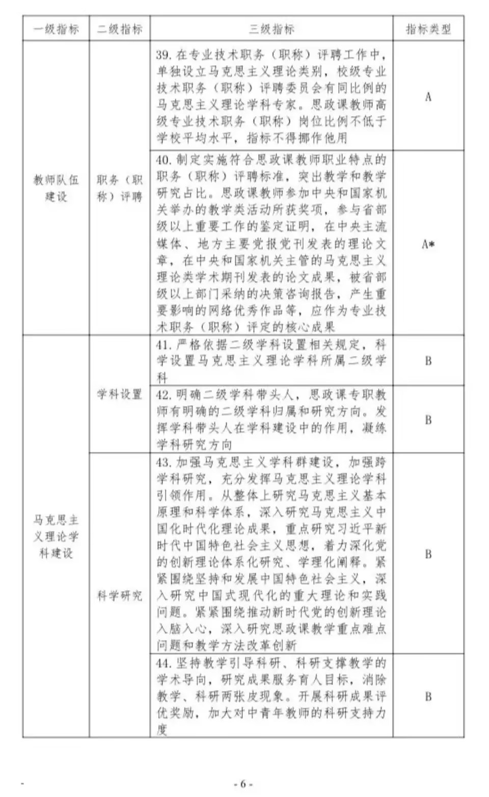
普通高等学校马克思主义学院建设标准(2023 年版)(图1)普通高等学校马克思主义学院建设标准(2023 年版)(图2)普通高等学校马克思主义学院建设标准(2023 年版)(图3)普通高等学校马克思主义学院建设标准(2023 年版)(图4)普通高等学校马克思主义学院建设标准(2023 年版)(图5)普通高等学校马克思主义学院建设标准(2023 年版)(图6)普通高等学校马克思主义学院建设标准(2023 年版)(图7)普通高等学校马克思主义学院建设标准(2023 年版)(图8)普通高等学校马克思主义学院建设标准(2023 年版)(图9)普通高等学校马克思主义学院建设标准(2023 年版)(图10)普通高等学校马克思主义学院建设标准(2023 年版)(图11)